| Sign In | Join Free | My chinalane.org |
|
UPE Pogo Pin connector and magnetic connector– Precision Connectors, Customized for Your Success.
At UPE, we put our customers first. Our extensive portfolio includes standard and fully customized solutions,
ensuring you find the perfect connector for any application.
With a highly skilled engineering and R&D team, we’ve developed 5,000+ tailored designs to solve unique challenges across industries.
Our connectors are engineered for:
✔ Miniaturization – Compact designs for space-constrained applications.
✔ Personalization – Bespoke solutions to match exact specifications.
✔ High Performance – Reliable, durable, and built to exceed expectations.
From concept to delivery, we combine innovation with precision to power your technological advancements.
Innovation & Certification
UPE Pogo Pin holds multiple patents for product design and internal structures, reflecting our commitment to technological advancement.
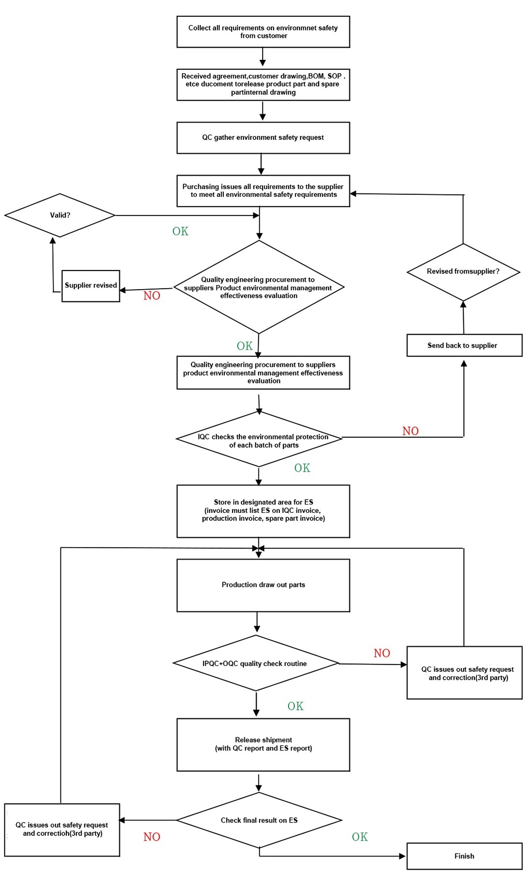
Our quality and environmental management systems are ISO 9001 and ISO 14001 certified, ensuring reliable, sustainable manufacturing
processes that meet global standards.

Our quality policy is built upon the principles of company-wide participation, continuous improvement, and innovation,
all aimed at achieving total customer satisfaction. In line with this, we have implemented a quality management system
certified to the ISO 9001:2008 international standard by Sira Quality Certification Co., Ltd.
At our core lies the ingrained philosophy of creating added value for our customers. We foster a culture where every
employee actively contributes to refining our processes and innovating our quality management.
This proactive approach prevents quality issues at the source, optimizes production,
and ultimately ensures comprehensive customer satisfaction.
|
|
|
|
Contact Person: MsKIKI